电子化学品是集成电路、平板显示制造等信息产业的重要支撑材料。随着国家一系列支持政策的出台,下游领域迅猛发展,电子化学品领域新需求不断涌现。但当前我国电子化学品行业整体技术水平落后,同质化发展问题严重,企业实力不强、专业人才储备不足,我国电子化学品产业突破“卡脖子”技术,提升国产化率需求迫切。
2020年10月19日,由中国化工信息中心和铜陵市人民政府主办的2020中国(铜陵)电子化学品产业发展大会上,中国化工信息中心咨询板块CEO黄音国发布了《中国电子化学品产业发展报告(2020年度)》。

报告分析了电子化学品的产业特点、发展趋势以及成功关键因素,重点分析了电子气体、湿电子化学品、光刻胶,以及重点下游半导体、平板显示、印制电路板、太阳能电池等领域产业特点和未来趋势。
电子化学品行业特点
电子化学品行业具有细分领域及产品品种规格众多、细分行业集中度高、技术壁垒高、产品更新换代快、产品功能性强且附加值高、下游制造成本中占比小但对最终产品质量影响大等特点。因此,强大的研发创新能力及财务能力、卓越的制造和质量控制能力、密切的客户关系、广泛的产品线等成为电子化学品生产商的关键成功因素。


电子化学品下游产业发展趋势
随着我国经济快速发展,居民消费水平不断提升,家电、智能终端市场需求旺盛;随着环保观念的加强,太阳能、电动汽车等清洁能源、绿色出行备受关注。下游产业的迅速发展不仅在规模上增加了对电子化学品的需求,同时下游产业的新工艺、新产品也将进一步拓展电子化学品的应用领域,不断产生新的电子化学品产品需求。
半导体
半导体是电子产品的核心,被广泛应用于移动通信、计算机、汽车电子、医疗电子、工业电子、人工智能、军工航天等行业。半导体制造产业链包含设计、制造和封装测试环节,而半导体材料和设备属于芯片制造和封测的支撑性行业。世界半导体行业市场规模呈波动上升趋势,与宏观经济、下游应用需求以及自身产能库存等因素密切相关。2018年全球半导体销售额创下4688亿美元记录。AI、量子计算、5G、物联网和智慧城市等新兴应用将是未来全球半导体增长的驱动力。

作为全球最大的半导体消费市场,中国半导体产业规模和市场需求快速增长,但严重依赖进口。2019年中国半导体市场规模约2500亿美元,本土企业供应约占16%。据IBS预测,2020-2030年中国市场半导体国产化比例将逐步提升,到2030年将提高到40%。

平板显示
平板显示(FPD)的主流产品为TFT-LCD 面板与AMOLED 面板。TFT-LCD 面板技术成熟、成本低廉,占据市场主流地位,2019年TFT-LCD产值占比74%。然而,在智能手机市场及一些新兴应用领域如可穿戴电子设备上,OLED 面板正逐渐取代TFT-LCD面板成为设备制造商的新选择,并有望接替LCD面板成为下一代主流显示面板。

印刷电路板(PCB)
中国大陆PCB产业持续性稳定增长,2010-2019年中国大陆PCB行业产值年均增长5.6%,远高于同期全球1.8%的增速。同时国内电子信息产业的迅速发展对配套的PCB产品需求量不断增加,使得欧美等地区的PCB产业陆续向中国大陆转移,产业转移和内需市场扩大成为中国PCB行业发展的重要驱动力。

电子化学品行业分析
随着IC、平板显示等电子产品国产化率的提高,高品质关键电子化学品的国产化是大势所趋。我国企业在电子化学品领域中投入加大,产品等级、质量均得到很大的提升,国内企业开始稳定供应部分高端电子化学品。
电子气体
电子气体作为集成电路、平面显示器件、化合物半导体器件、太阳能电池、光纤等电子工业生产中不可缺少的基础和支撑性材料之一,被广泛应用于薄膜、蚀刻、掺杂、气相沉积、扩散等工艺。随着集成电路制造技术的快速发展,芯片尺寸不断增大,工艺不断提高,特征尺寸线宽不断减小,要求IC制程用的各种电子气体纯度、特定技术指标不断提高,对关键杂质的要求更为苛刻。
2019年,世界电子气体市场规模约为460亿元,预计未来3年增速约为7%;中国电子气体市场规模约为102亿元,进口替代趋势明显,逐步向高端演进,预计未来3年增速超过14%。

全球电子气体市场主要被四大跨国气体公司垄断,占全球90%以上的市场份额。在中国市场中,四大跨国气体公司均在中国设生产基地,占据国内88%的市场份额,中高端特种气体市场几乎被外资企业垄断。

湿电子化学品
湿电子化学品,又称超净高纯试剂,要求超净和高纯,为湿法工艺(包括湿法刻蚀、清洗)制程中使用的各种液体化工材料,主要应用在半导体、平板显示、太阳能光伏领域等微电子、光电子器件制造领域。
湿电子化学品存在较高的技术壁垒和市场壁垒。国际上G1到G4级湿电子化学品的技术已趋于成熟;国内企业大都能够达到G2级,少数企业达到G3和G4级。2019年,世界湿电子化学品市场规模约为477亿元,预计未来3年增速超过7%;中国湿电子化学品市场规模约为90亿元,预计未来3年增速超过14%。

光刻胶
光刻胶,又称光致抗蚀剂,是微电子领域微细图形加工核心上游材料,电子化学品的高端材料之一。光刻胶品种多样分为紫外全谱(300~450 nm)、g线(436 nm)、i线(365 nm)、KrF(248nm)、ArF(193nm)、EUV(13.5nm)、电子束,在半导体、平板显示、印刷电路板三大领域均有应用。
光刻胶存在极高的技术壁垒和市场壁垒,国产化率极低。半导体领域整体国产化率约为10%,其中,g线、i线、KrF光刻胶约10%,ArF光刻胶全部进口。平板显示领域整体国产化率约10%,其中,触摸屏光刻胶约35%,彩色和黑色光刻胶、TFT光刻胶几乎全部进口。

电子化学品发展趋势
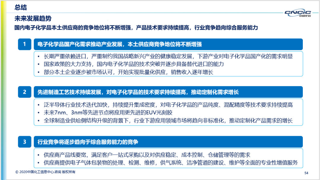
未来我国电子化学品行业将呈现以下发展趋势:一是电子化学品国产化需求推动产业发展,本土供应商竞争地位将不断增强;二是先进制造工艺技术持续发展,对电子化学品的技术要求持续提高,推动定制化需求增长;三是行业竞争将逐步趋向于综合服务能力的竞争。

本文图文来自:中国化信咨询。