一、广州2022年重点项目计划出炉,乐金显示OLED、杉金偏光片项目等入列
2月9日,广州市发展和改革委员会在官网发布了《广州市2022年重点项目计划》和《广州市2022年重点建设预备项目计划》。2022年,广州重点建设正式项目650个,年度计划投资3452亿元;重点建设预备项目共130个,年度投资计划188亿元。

在《广州市2022年重点项目计划》与《广州市2022年重点建设预备项目计划》中,涉及多个半导体显示产业项目。
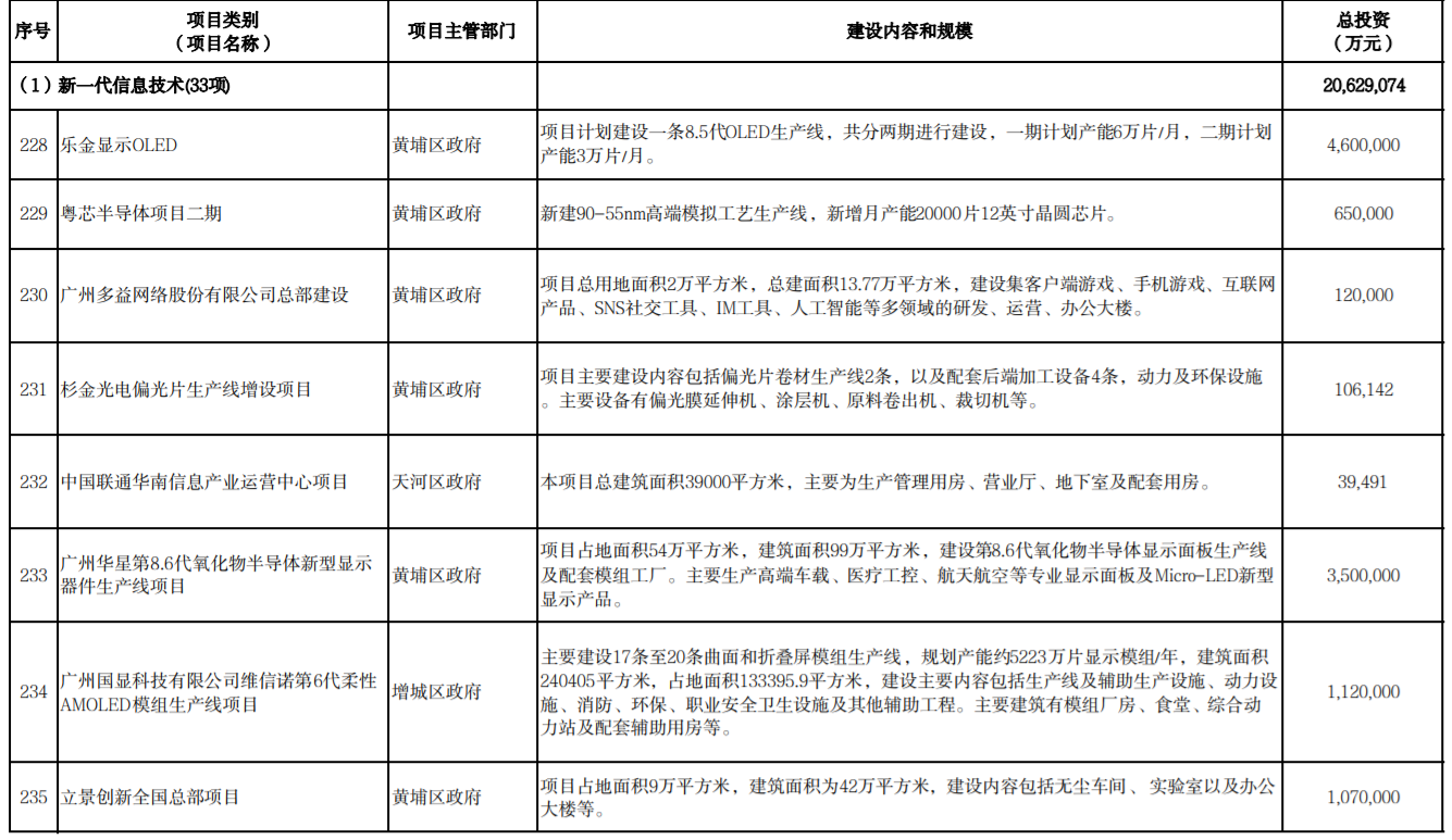
广州市2022年重点项目计划中,包括:乐金显示OLED、粤芯半导体项目二期、杉金光电偏光片生产线增设项目、广州华星第8.6代氧化物半导体新型显示器件生产线项目、广州国显科技有限公司维信诺第6代柔性AMOLED模组生产线项目、广东芯粤能半导体有限公司电子元器件制造项目(一期)、广州增芯科技有限公司12英寸先进MEMS传感器及特色工艺晶圆制造量产线项目、志橙半导体SiC材料研发制造总部、广州广芯半导体封装基板产品制造项目等。
其中,乐金显示OLED项目投资460亿元,项目计划建设一条8.5代OLED生产线,共分两期进行建设,一期计划产能6万片/月,二期计划产能3万片/月。
杉金偏光片生产线增设项目投资10.6142亿元,项目主要建设内容包括偏光片卷材生产线2条,以及配套后端加工设备4条,动力及环保设施。主要设备有偏光膜延伸机、涂层机、原料卷出机、裁切机等。
广州华星第8.6代氧化物半导体新型显示器件生产线项目总投资350亿元,项目占地面积54万平方米,建筑面积99万平方米,建设第8.6代氧化物半导体显示面板生产线及配套模组工厂。主要生产高端车载、医疗工控、航天航空等专业显示面板及Micro-LED新型显示产品。(文章来源:广州市发改委)
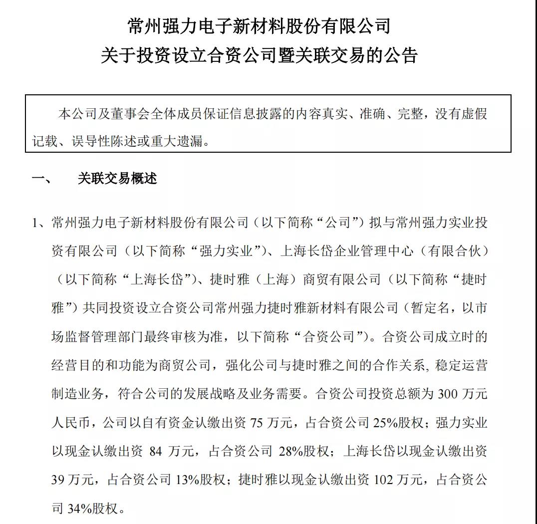
强力新材发布,公司拟定与常州强力实业投资有限公司(以下简称“强力实业”)、上海长岱企业管理中心(以下简称“上海长岱”)、捷时雅(上海)商贸有限公司(以下简称“捷时雅”)共同投资设立合资公司常州强力捷时雅新材料有限公司(暂定名,以市场监督管部门最终审核为准,以下简称“合资公司”)。

合资公司成立时的经营目标和职能为贸易公司,强化与捷时雅之间的业务关系,稳定运营制造业务,符合公司业务战略及业务需要。合资公司投资总额为300万元人民币,公司以自有资金认缴出资75万元,占合资公司25%股权;强力实业以现金认缴出资84万元,占合资公司28%股权;上海长俗以现金认缴出资39万元,占合资公司13%股权;捷时雅以现金认缴出资102万元,占合资公司34%股权。(文章来源:CINNO)
索路思高端材料(Solus Advanced Materials)在中国投资了一家OLED 材料工厂,为大中华区显示面板企业提供测试产品,最早7月开始生产OLED发光材料。

Solus Advanced Materials 正在准备运营,目标是在其江苏工厂提供OLED发光材料的原型。该工厂于去年4月投资230亿韩元建成,是海外首个OLED材料生产基地。去年初开工建设,瞄准中国OLED材料市场,扩大发光材料供应。
Solus Advanced Materials目前正在向韩国最大的两家面板制造商Samsung Display和LG Display供应发光材料,并已开始争取新客户。
Solus Advanced Materials 不仅生产可提高量子点 (QD) 显示器色彩效率的 QD 材料,还开发红绿 QD 喷墨等非发光材料。量子点喷墨是红色和绿色量子点产生显示颜色的关键材料。(文章来源:OLEDindustry)