
根据观研报告网发布的《中国光刻胶行业现状深度分析与发展趋势预测报告(2023-2029年)》显示,从国内发展情况看,随着光刻胶下游产业向亚太地区转移,我国光刻胶行业增长迅速,增速快于全球。据数据,2010-2020年市场规模由26.9亿元增长至87.4亿元,CAGR达到12.5%。目前国内光刻胶市场规模占全球市场规模的比重不高于20%,增长空间较大。预计2020-2026年我国光刻胶CARG将高达7.2%,2026年市场规模将达156.4亿元。
作为电子产品细微加工技术的关键性电子产品,光刻胶被广泛应用于半导体、液晶显示(LCD)、印刷电路板(PCB)等领域。LCD光刻胶分为彩色光刻胶及黑色光刻胶、触摸屏光刻胶、TFT-LCD光刻胶等,PCB光刻胶分为干膜光刻胶、湿膜光刻胶、光成像阻焊油墨等,半导体光刻胶包括G线光刻胶、I线光刻胶、KrF光刻胶、ArF光刻胶、EUV光刻胶等。

资料来源:中国光刻胶行业现状深度分析与发展趋势预测报告(2023-2029年)
半导体、液晶显示(LCD)、印刷电路板(PCB)三大领域光刻胶需求占比超70%,分别占全球总消费量的23.3%、25.9%和23.6%。光刻胶中半导体光刻胶应用需求提升速度较快,主要原因在于,随着新能源汽车、5G通讯、物联网等行业的发展,下游应用功率半导体、传感器、存储器等需求的扩大,半导体行业快速发展,也带动上游半导体材料需求增长。


数据来源:中国光刻胶行业现状深度分析与发展趋势预测报告(2023-2029年)
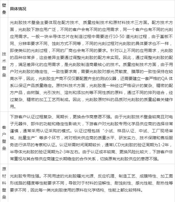
光刻胶的性能指标包括分辨率、对比度、灵敏度、粘度、粘附性、抗蚀性和表面张力等,对生产技术要求较高,主要体现在配方技术、质量控制技术和原材料技术三个方面。除技术壁垒外,光刻胶行业还存在客户壁垒、原料壁垒。光刻胶行业进入门槛高,市场高度集中,CR4约70%。


数据来源:中国光刻胶行业现状深度分析与发展趋势预测报告(2023-2029年)
从竞争情况看,全球光刻胶市场主要被日美企业垄断,其中日本企业基于政策扶持力度加大实现上下游协同发展,从而牢牢占据龙头地位。数据显示,2020年,日本企业在半导体光刻胶市场中占据的份额至少在60%以上。在半导体光刻胶的细分市场中,2020年,日本东京应化在G/I线、KrF和EUV光刻胶市场的份额位列全球第一,分别是25.2%、31.4%和51.8%;而在ArF光刻胶产品市场中,日本JSR以24.9%的市场份额位列全球第一;此外,美国杜邦公司在G/i 线光刻胶市场中也占据明显优势,市场份额位列全球前二。

资料来源:中国光刻胶行业现状深度分析与发展趋势预测报告(2023-2029年)

(文章来源:观研天下)